
【导读】自4月29日起,庚星股份被实施退市风险警示及其他风险警示
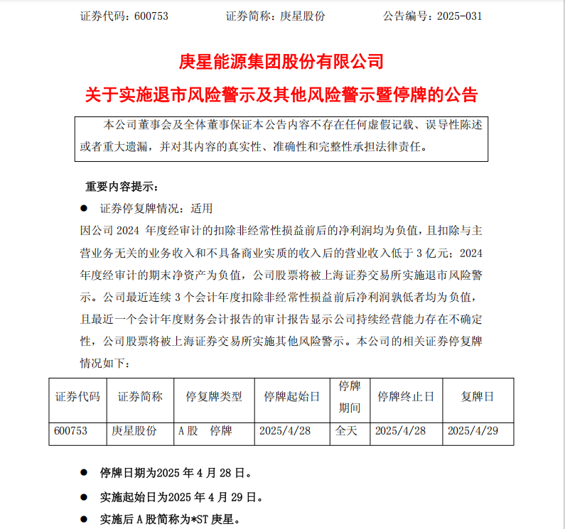
4月25日晚间,庚星股份公告称,公司自4月29日起被实施退市风险警示及其他风险警示,证券简称变为*ST庚星,股价日涨跌幅限制为5%,4月28日停牌1天。

庚星股份披露将被*ST和ST原因
公告显示,庚星股份将被实施退市风险警示,主要是2024年利润总额、净利润或扣非后净利润均为负值,并且营业收入低于3亿元永崋证券,以及经审计的2024年末净资产为负值。
《上海证券交易所股票上市规则》规定,上交所对上市公司实施退市风险警示的情形,包含最近一个会计年度经审计的期末净资产为负值,或追溯重述后最近一个会计年度期末净资产为负值。
同时,上市公司最近一个会计年度经审计的利润总额、净利润或扣非后净利润孰低者为负值,并且营业收入低于3亿元,或追溯重述后最近一个会计年度的利润总额、净利润或扣非后净利润孰低者为负值且营业收入低于3亿元,将被上交所实施退市风险警示。
此外,庚星股份将被实施其他风险警示,主要是其最近连续3个会计年度扣非前后净利润孰低者均为负值,并且审计机构对其2024年度财报出具了带有强调事项段、持续经营重大不确定性段落无保留意见的审计报告。
《上海证券交易所股票上市规则》规定,上交所对上市公司实施其他风险警示的情形永崋证券,包含最近连续3个会计年度扣非前后净利润孰低者均为负值,且最近一个会计年度财务会计报告的审计报告显示,公司持续经营能力存在不确定性。
提示存在退市风险
2025年第一季度仍亏损
公告显示,庚星股份被实施退市风险警示后,存在被终止上市的风险。
庚星股份公告称,公司董事会争取撤销公司被实施的退市风险警示,主要措施包含公司2025年将持续夯实主业,在调整业务品种结构的同时优化资源配置,降低采购成本,积极寻找新的利润增长点,提升持续经营能力和主业盈利水平。
近年来,庚星股份通过缩减焦煤焦炭供应链业务,集中资源支撑充电基础设施的投建运营,但未能实现业绩预期。截至2024年6月末,公司已无新增充电基础设施投资项目,2024年下半年将液化石油气作为大宗商品业务的核心品类。
目前,庚星股份的主业为大宗商品供应链业务。2025年第一季度,公司的营业收入为8318.78万元,同比下降53.42%;归母净利润、扣非后净利润分别为-153.07万元、-182.01万元。
截至2025年第一季度末,庚星股份的归母净资产为-497.03万元,而2024年末的归母净资产为-343.96万元。庚星股份公告称,公司2025年第一季度的归母净资产为负,主要是受到同期净利润为负的影响。

庚星股份公告称,公司2025年第一季度的营业收入同比下降,主要是优化大宗商品业务品类,不再开展毛利率较低的业务导致收入规模缩小。
截至4月25日收盘永崋证券,庚星股份股价报5.16元/股,总市值为11.88亿元。截至3月31日,公司股东人数达1.843万户。
高忆管理配资app提示:文章来自网络,不代表本站观点。